智能监测火险因子 筑牢林草安全防线

INTELLIGENT MONITORING OF FIRE RISK FACTORS TO STRENGTHEN FOREST AND GRASS SAFETY DEFENSE LINE
phone lafdt@iat.ustc.edu.cn

智能产品 

产品概述

Product Overview


中科国探研发的ZKGT-FRS-01型森林草原火险因子综合监测站,利用现代光、电、数控、无线传输、互联网技术,集微气象传感器、可燃物含水率传感器为一体的设备,并可实现北斗定位及自身状态感知等功能,实现森林多维火险因子的全天候自动采集,为森林火险感知模型提供精准、多维、实时的大数据来源


  • 产品图册

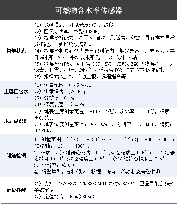
  • 技术参数

  • 产品视频

森林火险因子综合监测站概览

微气象传感器

可燃物含水率传感器

异常监测摄像机

AI边缘计算盒子

产品亮点

Product Highlights



  • 多光谱物候相机

    适用于长时间序列的自动观测、能够自动收集并分析数据

    提供包括NDVI、EVI、GV、活可燃物GCC等多项指数的计算结果

    有助提高对植被和火险状况的实时监测水平

    为森林生态系统的管理和火险防控提供有力支持

  • 多预警模型

    加拿大FWI模型

    国家气象火险等级模型

    自主研发的中科大火险预警模型

  • 可解释、可验证的火险预警

    提出基于受限点火概率的预警模型

    可大量采集火险数据

    解释火险预警的现实情形

    验证火险预警的正确性

  • 全局感知能力

    基于图神经网络的火险预警算法

    综合利用多监测节点的全局信息输出局部火险分析结果

    提升了火险预测的准确率

应用场景

Application Scenarios


目前,该产品已部署应用在安徽省安庆市岳西县妙道山林场、贵州省贵阳市观山湖区印象西坡、安徽省合肥市蜀山区、湖南省长沙市雨花区及安徽省黄山风景区等地区,团队成员在全国多个林场针对不同植被、不同气候及不同地形条件,开展了大量的森林火险监测和测试试验,受到用户一致好评


安徽省岳西县妙道山监测站试点

贵州省贵阳市观山湖印象西坡监测站试点

湖南省长沙市雨花区监测站试点

安徽省合肥市蜀山区监测站试点

× 二维码